您好,欢迎来到贵州美术高考网!
[
投稿说明
] [
网站声明
]
贵阳
六盘水
遵义
铜仁
兴义
毕节
安顺
凯里
都匀
美考资讯
美考政策
志愿填报
美术联考
联考成绩
艺考留学
院校介绍
招生简章
招生计划
录取原则
考点时间
高校动态
成绩查询
查合格线
查录取线
美考试题
素描教学
色彩教学
速写教学
设计教学
名师作品
画室作品
美术图库
优秀试卷
艺术书籍
艺术院校库
画室大全
招生信息网
首页
联考考题
联考分数
联考快讯
文化分数
校考院校
联考成绩
省内高校招生简章
校考快讯
校考考题
录取原则
成绩查询
录取分数
省外高校招生简章
当前位置
:
首页
>
省外高校招生简章
>
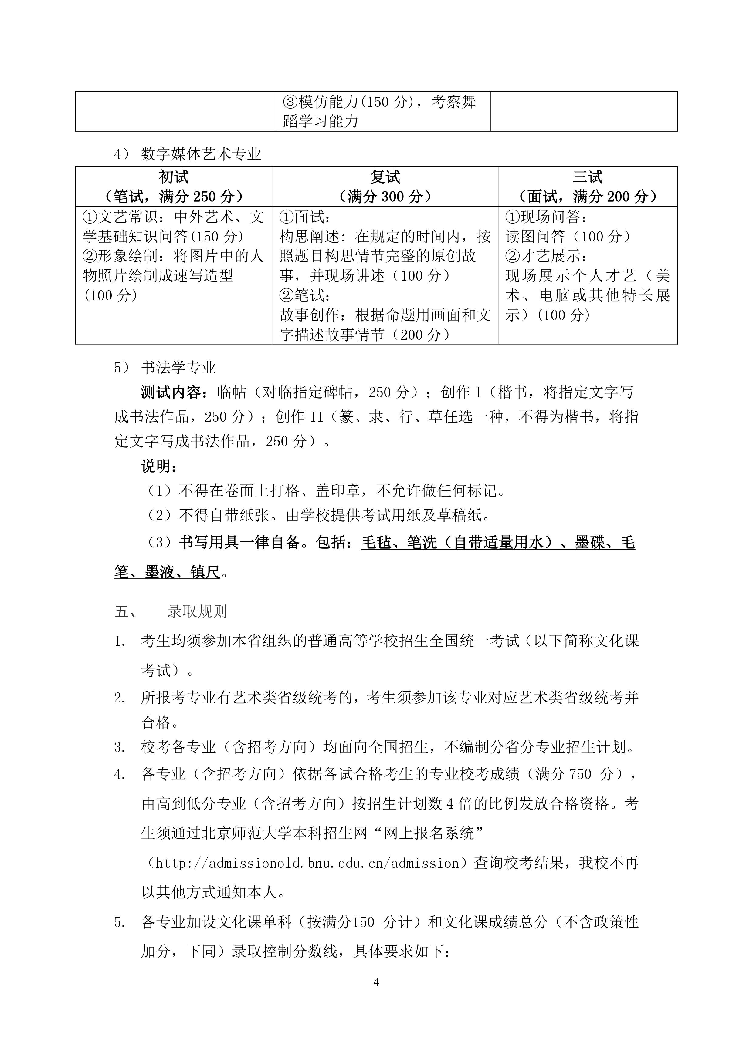
北京师范大学2019艺术类本科招生简章,面
时间:2019-01-18 11:17 来源/作者:贵州美术网 整理:
贵州美术网
点击:
次
你可能还会关注的:
·西安美院附中2023年招生简
·湖北美术学院2023年校考成
·四川美术学院2023年校考报
·四川美术学院2023年校考报
·四川美术学院2023年校考报
·四川美术学院2023年校考报
·天津美术学院 2023 年本科
·中国传媒大学2023年三试考
·中国美术学院2023年本科招
·中国美术学院附属中等美
分享到:
QQ空间
微信
新浪微博
腾讯微博
人人网
【我要投稿】
【加入收藏】
责任编辑:
贵州美术网
上一篇:
厦门大学2019艺术类专业招生简章,面向贵州招生
下一篇:
大连工业大学2019年本科美术类专业招生简章
精彩内容推荐
·
湖北美术学院2023年校考成绩公布
·
西安美院附中2023年招生简章
·
天津美术学院 2023 年本科招生专业
·
中国传媒大学2023年三试考试须知
·
中国美术学院2023年本科招生考试
·
四川美术学院2023年校考报名正式
·
四川美术学院2023年校考报名正式
·
四川美术学院2023年校考报名正式
·
四川美术学院2023年校考报名正式
·
中国美术学院附属中等美术学校
热点信息
·
广州美术学院开始报名 点击进入报名
·
2013中央戏剧学院网上报名开始 点击
·
湖南工业大学2016年艺术考试合格分数
·
九大美院2015年录取规则
·
四川美术学院2022年本科招生专业考试
·
九大美术学院2016年政策变化!
·
中央美术学院2015年录取规则
·
2013年湖北美术学院已经开始报名 点
·
中央美术学院2016年本科招生造型艺术
·
新疆师范大学2016年艺术类专业合格分
·
清华大学美术学院2015年录取规则
·
西南大学2016年美术类专业校考合格名
·
中国美术学院2016年港澳台华侨本科招
最新图库
2017年清华大学美术学院校
2018年清华大学美术学院校
中央美术学院高分卷赏析
西安美院2017速写高分卷
关注艺考派微信